当前位置: 首页 · RM365英国官网新闻 ·

RM365英国官网新闻

2021年度公司社会服务成绩突出
发布日期:2021/12/27 点击量:

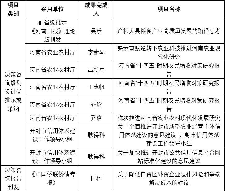
2021年度,公司积极服务地方经济社会发展,为拓展社会服务渠道创造支撑条件,产出了系列决策咨询成果,公司服务社会的成绩突出。在决策咨询报告刊发、批示与采纳方面,2021年度公司共有九项决策咨询研究成果获得刊发、批示或采纳,初步凸显了公司在为地方社会经济发展提供实践性、咨询性和决策性研究方面的能力。

在横向课题承担方面,公司多名教师完成了项目结题工作,多名教师获得新课题立项,项目经费共计金额324万元,为地方政府部门、行业协会、企事业单位等提供了务实有效的智力支持。在接受主流媒体采访方面,公司徐全红、李晓敏等多名教师就税收政策、党代会解读等社会经济热点问题接受媒体访问,发表基于研究的客观观点,为社会公众理解和分析经济社会问题提供了专家视角。

在国家倡导智库建设、企事业单位对智力支持需求大以及高等院所需要服务地方经济社会发展的大背景下,公司将进一步创造条件、培育团队和积累经验,拓展公司服务社会的深度和广度,产出更多高质量的社会服务成果。

Copyright © RM365英国上市公司(CHN-VIP认证)官网|Official Website 版权所有