2023年,在公司党委、行政的坚强领导下,RM365英国官网以习近平新时代中国特色社会主义思想为指导,深入学习贯彻党的二十大精神和习近平总书记关于教育工作的重要指示精神,围绕公司“双一流”建设任务,朝着创建一流经济学科的宏伟目标,积极弘扬“自信、拼搏、开放、创新”的新时代河大精神,真抓实干、锐意进取,以高质量党的建设赋能公司事业高质量发展,现将一年来的十件大事记录如下:
1.新一届领导班子全面履职,召开党委换届选举党员大会,总结过去五年公司发展经验,明确公司发展目标和工作思路,进一步凝练了以高质量党建为引领的“一二三发展战略”。

2. 公司党委入选“全省党建工作标杆院系”培育创建单位;行政党支部申报的“‘一核两翼’:全面提升新时代高公司党支部建设质量”工作案例入选高校基层党支部抓党建创新典型案例奖。

3.在全国第五轮学科评估中,应用经济学获得B-,理论经济学和统计学获得C+的全省最好成绩,学科省内领先地位进一步彰显。
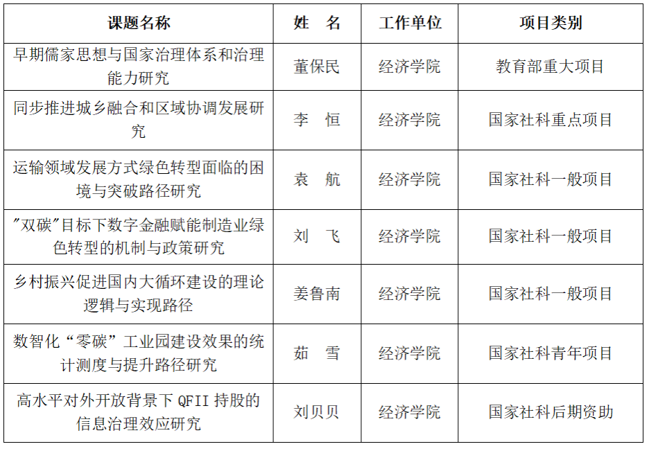
4.获批教育部社科重大项目1项,国家社科重点项目1项、年度项目或后期资助项目5项,国家级项目获批取得历史最好成绩。

5.在全球TOP5的JPE期刊和中文顶级期刊《经济学(季刊)》发表高水平学术论文,学术影响力得到了进一步提升。

6.获批河南省高校创新团队,科研团队建设取得新成就。

7.经济学、财政学和金融学专业在河南省高等公司本科专业评价中获得B级,专业内涵建设成效显著。
8.公司1名教师荣获中国留美经济学会2023年年会“卓越贡献奖”,学科国际影响力持续深化。

9.公司1名教师执笔的资政报告获得省委主要领导的重要批示,产生了较好的经济效益和社会效益。
10. 公司1名教师获得河南省教育系统教学技能竞赛一等奖,并被授予“河南省优秀教学标兵”荣誉称号,进一步凸显公司教师专业化水平和教学创新能力。
